gotm

The gotm test group (compass.ocean.tests.gotm.Gotm) implements a test case for validating the General Ocean Turbulence Model (GOTM) within MPAS-Ocean. GOTM is a turbulence closure library that includes a set of two equation models such as k-epsilon and the generic length scale model (GLS; Umlauf and Burchard, 2003).

default

The default test case implements implements a single column test case following Section 5.1 of Kärnä, 2020:

../../../_images/gotm_eqns.png

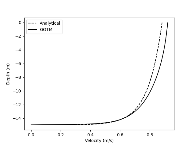
The simulated velocity and viscosity profiles are compared with the analytical solution of Equations (67) and (69).

The results depends on the bottom drag coefficient, here set to 0.0173, corresponding to the value inferred from the analytical solution with a layer thickness of 0.06 m.

../../../_images/gotm_vel.png ../../../_images/gotm_visc.png

config options

The default config options include:

# config options for General Ocean Turbulence Model (GOTM) test cases
[gotm]

# the number of grid cells in x and y
nx = 4
ny = 4

# the size of grid cells (m)
dc = 2500.0

# the number of vertical levels
vert_levels = 250

# the depth of the sea floor (m)
bottom_depth = 15.0

These options control the size and resolution of the horizontal mesh and vertical grid.