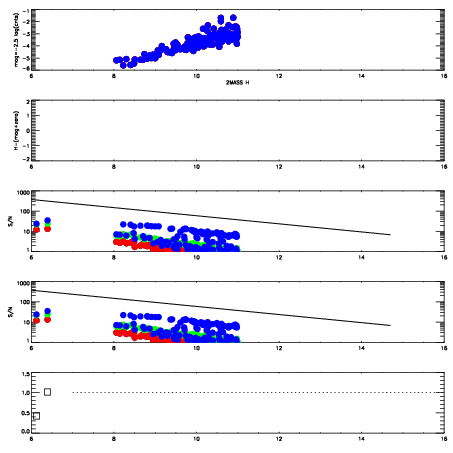
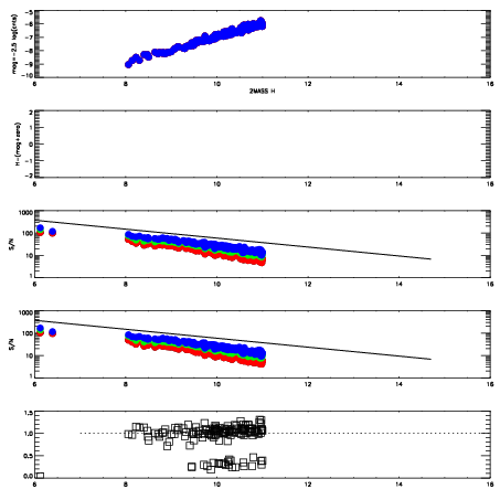
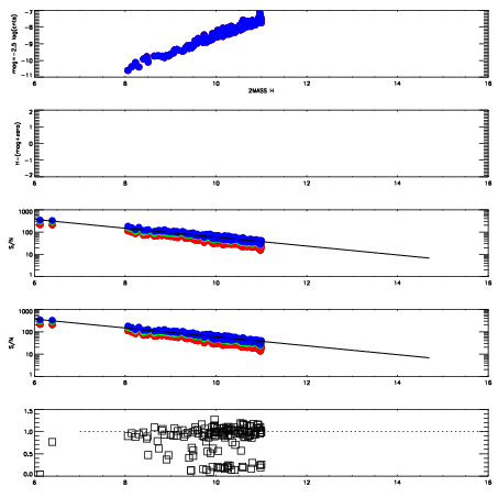
Frame | Nreads | Zeropoints | Mag plots
| Spatial mag deviation
| Spatial sky 16325A emission deviations (filled: sky, open: star)
| Spatial sky continuum emission
| Spatial sky telluric CO2 absorption deviations (filled: H < 10)
|
2540034
| 47
| | Red | Green | Blue
| z | | *****
| znorm | | *****
| sky | 13.2 | 13.2 | 13.2
| S/N | 7.3 | 12.1 | 13.3
| S/N(c) | 8.5 | 15.1 | 9.5
| SN(E/C) | 1.00
|
|
|
|
|
|
|
2540035
| 47
| | Red | Green | Blue
| z | | *****
| znorm | | *****
| sky | 14.4 | 14.2 | 14.3
| S/N | 6.6 | 11.5 | 12.7
| S/N(c) | 7.6 | 14.0 | 8.5
| SN(E/C) | 0.95
|
|
|
|
|
|
|
2540036
| 47
| | Red | Green | Blue
| z | | *****
| znorm | | 97.66
| sky | 17.5 | 15.7 | 16.9
| S/N | 0.3 | 1.0 | 0.6
| S/N(c) | 0.4 | 1.5 | 0.6
| SN(E/C) | 1.66
|
|
|
|
|
|
|
2540037
| 47
| | Red | Green | Blue
| z | | *****
| znorm | | *****
| sky | 13.8 | 13.7 | 13.6
| S/N | 12.7 | 19.7 | 22.1
| S/N(c) | 14.1 | 23.6 | 14.9
| SN(E/C) | 0.95
|
|
|
|
|
|
|
2540038
| 47
| | Red | Green | Blue
| z | | *****
| znorm | | *****
| sky | 14.2 | 14.1 | 14.1
| S/N | 15.6 | 23.7 | 26.7
| S/N(c) | 17.1 | 28.3 | 17.8
| SN(E/C) | 0.93
|
|
|
|
|
|
|
2540039
| 47
| | Red | Green | Blue
| z | | *****
| znorm | | *****
| sky | 12.7 | 12.7 | 12.8
| S/N | 3.8 | 6.7 | 8.1
| S/N(c) | 4.5 | 8.7 | 5.9
| SN(E/C) | 1.02
|
|
|
|
|
|
|
2540040
| 47
| | Red | Green | Blue
| z | | *****
| znorm | | *****
| sky | 12.7 | 12.7 | 12.9
| S/N | 2.0 | 4.0 | 5.0
| S/N(c) | 2.6 | 5.4 | 4.0
| SN(E/C) | 1.00
|
|
|
|
|
|
|
2540041
| 47
| | Red | Green | Blue
| z | | *****
| znorm | | *****
| sky | 12.5 | 12.6 | 12.8
| S/N | 0.1 | 0.4 | 0.6
| S/N(c) | 0.3 | 0.7 | 0.7
| SN(E/C) | 6.90
|
|
|
|
|
|
|
2540042
| 47
| | Red | Green | Blue
| z | | *****
| znorm | | *****
| sky | 12.2 | 12.2 | 12.3
| S/N | 0.0 | 0.2 | 0.3
| S/N(c) | 0.0 | 0.2 | 0.1
| SN(E/C) | 17.05
|
|
|
|
|
|
|
2540043
| 47
| | Red | Green | Blue
| z | | *****
| znorm | | *****
| sky | 12.1 | 12.0 | 12.1
| S/N | 0.0 | 0.3 | 0.1
| S/N(c) | 0.0 | 0.1 | 0.1
| SN(E/C) | 12.67
|
|
|
|
|
|
|
2540044
| 47
| | Red | Green | Blue
| z | | *****
| znorm | | *****
| sky | 12.2 | 12.1 | 12.2
| S/N | 0.0 | 0.1 | 0.2
| S/N(c) | 0.0 | 0.1 | 0.1
| SN(E/C) | 25.77
|
|
|
|
|
|
|