numpy.cosh¶
- numpy.cosh(x[, out]) = <ufunc 'cosh'>¶
Hyperbolic cosine, element-wise.
Equivalent to 1/2 * (np.exp(x) + np.exp(-x)) and np.cos(1j*x).
Parameters : x : array_like
Input array.
Returns : out : ndarray
Output array of same shape as x.
Examples
>>> np.cosh(0) 1.0
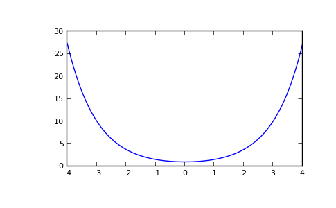
The hyperbolic cosine describes the shape of a hanging cable:
>>> import matplotlib.pyplot as plt >>> x = np.linspace(-4, 4, 1000) >>> plt.plot(x, np.cosh(x)) >>> plt.show()
(Source code, png, pdf)
