Results of VisIt Regression Test - queries/queriesOverTime

Test Case Errors Images
%Diffs Maximum Baseline Current Diff Map
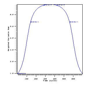
AllTimeQueries_01 0.00 0.00
AllTimeQueries_02 0.00 0.00
AllTimeQueries_03 0.00 0.00
AllTimeQueries_04 0.00 0.00
AllTimeQueries_05 0.00 0.00
AllTimeQueries_06 0.00 0.00
AllTimeQueries_07 0.00 0.00
FBTimeQuery_01 0.00 0.00
FBTimeQuery_02 0.00 0.00
TimeQuery_ops_01 0.00 0.00
TimeQuery_ops_02 0.00 0.00
TimeQuery_expr_01 0.00 0.00
TimeQuery_expr_02 0.00 0.00
TimeQuery_expr_03 0.00 0.00
TimeQuery_trans_01 0.00 0.00
TimeQuery_trans_02 0.00 0.00
SpecifyTimeQueryWindow_01 0.00 0.00
SpecifyTimeQueryWindow_02 0.00 0.00
SpecifyTimeQueryWindow_03 0.00 0.00
TimeQuery_sil_01 0.00 0.00
QueryAfterQueryOverTime 0 modifications totalling 0 lines
TimeQuery_mili_01 0.00 0.00
TimeQuery_mili_02 0.00 0.00
TimeQuery_mili_03 0.00 0.00
TimeQuery_mili_04 0.00 0.00
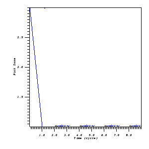
TimePick_MultiVar_01 0.00 0.00
TimePick_MultiVar_02 0.00 0.00
TimePick_MultiVar_03 0.00 0.00
TimePick_MultiVar_04 0.00 0.00
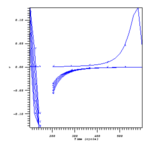
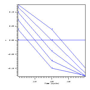
TimePickRange_00 0.00 0.00
TimePickRangeDict_00 0 modifications totalling 0 lines
TimePickRange_01 0.00 0.00
TimePickRangeDict_01 0 modifications totalling 0 lines
TimePickRange_02 0.00 0.00
TimePickRangeDict_02 0 modifications totalling 0 lines
Pick Updated == : True (Assert_Equal)
Timing Direct Database Query 31.8779900074 <= 10 : False (Assert_Less than or Equal)
Direct_Database_Route_00 100.01 17.69
Direct_Database_Route_01 0.00 0.00
Direct_Database_Route_02 100.01 15.00
Direct_Database_Route_03 0.00 0.00
Direct_Database_Route_04 0.00 0.00
Direct_Database_Route_05 0.00 0.00
Direct_Database_Route_06 100.02 10.27
Direct_Database_Route_07 0.00 0.00

Final Return Code: 113